blender制作形变动画的操作流程。
大家或许不知道blender制作形变动画的操作流程,那么下文小编就讲解blender制作形变动画的操作方法哦,希望能够帮助到大家呢。
blender制作形变动画的操作流程

打开blender创建一个平面,并赋予材质颜色,作为“进度条”。

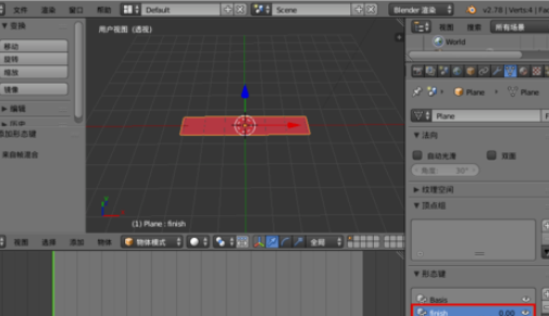
右边切换到“数据”,添加一个“形态键”,这个作为基础形态。

再次创建一个形态键命名为“finish”。

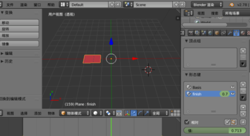
选择“finish”形态键,进入“编辑模式”,选择平面一边把它移动缩小。

回到“物体模式”,我们左右拖动改变“值”,就会发现进度条的动画效果了。

我们把时间轴移动到“1”,把“值”设为“0.000”,在“值”上右键“插入关键帧”。

再次把时间轴移动到最后,然后把“值”设置为“1.00”,右键“插入关键帧”。

形变动画制作完成,现在我们移动时间轴,就可以看到进度条动画的效果了。
灵活使用我们就可以制作扇叶展开等等形态变化的动画效果。

还不会blender制作形变动画的操作流程的朋友们,不要错过小编带来的这篇文章哦。
