blender窗口布局自定义教学,技巧型
blender是款专业的3D建模软件,本文要教大家的是blender自定义窗口界面布局的方法,有点复杂,仔细看哦。
方法步骤:
1、blender默认的窗口是这样的,看似好像每个位置都是固定的功能一样。


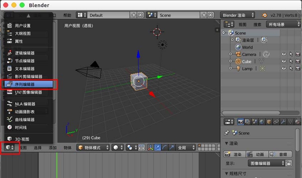
2、但是我们可以通过每个功能布局上的面板左侧修改功能,比如我们把默认的“3d视图”窗口设置为“序列编辑器”。

3、 这样我们的3d试图位置就变成序列编辑器窗口了。

4、如果要添加功能窗口,可以鼠标左键选择角落的“斜线”,向一侧拖动。

5、这样我们就可以拖出一个新的功能窗口。

6、如果我们想合并的话,可以选择角落的“斜线”,向反方向的窗口拖动,出现透明的箭头就可以合并了。

7、我们合并到最后只留一个功能窗口。

更多blender3D建模教学尽在完美下载。
