手机停机没网也能充话费,微信:安排
手机停机不要紧,连接WiFi即可网上充值话费,但是,如果你碰到停机断网的状况,附近也没有营业厅,该找谁帮忙呢?为了解决这一尴尬问题,微信宣布推出新功能,即使手机停机没网也能充话费!

手机停机之后或者停机的同时,运营商会发来一条短信,并提供一个链接,引导用户到“绿色缴费通道”里面通过微信支付缴费。
如果用户没能收到短信,打开浏览器访问网站,过去欠费状态下什么都看不到,现在只要保持数据流量开关打开,即可马上跳转到“绿色缴费通道”web页面。
具体充值流程:
1、用户停机后收到运营商短信,短信中有进入绿通Web页面的地址,点击进入;
2、确认订单信息;
3、进入微信支付,并通过支付验证;
4、充值完成页面提示;
5、微信支付验证。

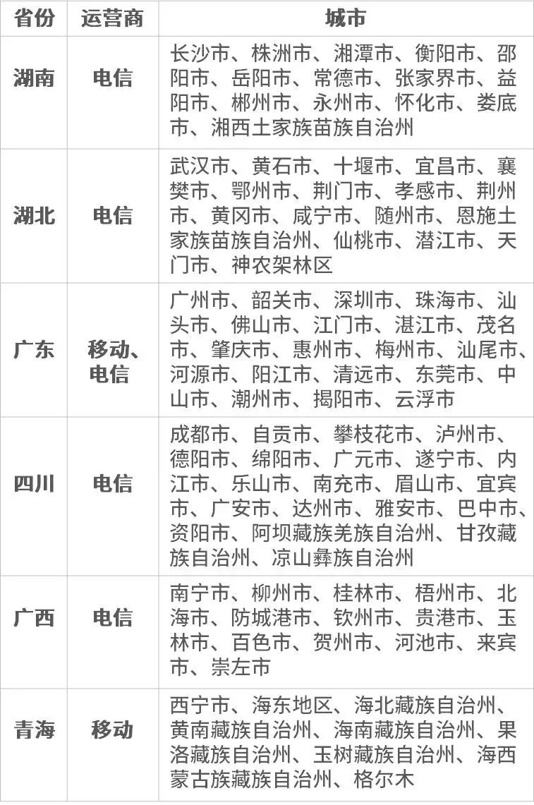
截止目前,微信推出的“绿色缴费通道”已经覆盖了全国100+城镇,包括广东、湖南、四川、青海等地区,最重要的是,电信、移动、联通用户都可以使用,想想还是很方便的。

想了解更多精彩教程资讯,记得请关注www.0771hp.com(昊普教程)。
