说说6Blender中使用法线贴的详细流程介绍 说说6跳舞
相信很多朋友都遇到过以下问题,就是Blender中使用法线贴的详细流程介绍。针对这个问题,今天昊普教程小编就搜集了网上的相关信息,给大家做个Blender中使用法线贴的详细流程介绍的解答。希望看完这个教程之后能够解决大家Blender中使用法线贴的详细流程介绍的相关问题。
说到Blender软件,相信在座的伙伴们应该都不陌生,不过你们知道Blender中是怎么使用法线贴图的吗?今日这牌能教程中就为你们带来了Blender中使用法线贴的详细流程介绍。
Blender中使用法线贴的详细流程介绍

我们在gimp中制作了个法线贴图图片。
接着我们打开blender切换到“UV Editing”模式。
这时我们选择立方体模型进入“编辑模式”按“U”键选择“智能 UV 投射”。
然后左边是UV展开后的效果。
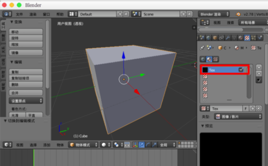
接着我们回到默认3d视图窗口,创建一个“材质”。
接着创建一个“纹理”。
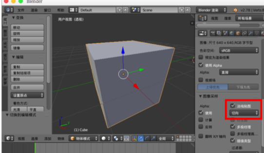
这时候我们在“图像”中打开我们的法线贴图图片。
在“图像采集”中勾选“法线贴图”。
“映射”中把“坐标”设置为“UV”。
“影响”中只勾选几何里的“法线”。
最后我们切换到“纹理模式”就可以查看到效果了。
看完上文描述的Blender中使用法线贴的详细流程介绍,你们应该也学会了吧!
