我来说说Blender复制模型的详细步骤介绍 我来说说的意义
相信很多朋友都遇到过以下问题,就是Blender复制模型的详细步骤介绍。针对这个问题,今天昊普教程小编就搜集了网上的相关信息,给大家做个Blender复制模型的详细步骤介绍的解答。希望看完这个教程之后能够解决大家Blender复制模型的详细步骤介绍的相关问题。
你们是不是想知道在Blender中是怎么复制模型的呢?今天这篇教程内小编就为你们带来了Blender复制模型的详细步骤介绍。
Blender复制模型的详细步骤介绍

复制物体
blender创建一个立方体。
我们选择立方体“物体”--“复制物体”或者直接shift+d就可以复制一个立方体。
这时在属性列表中会多出一个cube.001的物体选择它。
然后我们移动坐标,这就是复制的物体。
复制物体的一部分
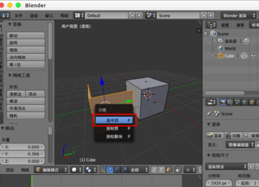
先选择立方体进行编辑模式。
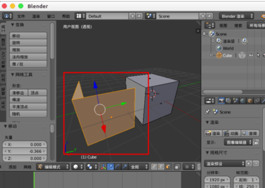
然后选择要模型要复制的部分。
接着按“shift+d”移动鼠标,就可以复制并移动出要复制部分。
接着我们“P”键,选择“选中项”。
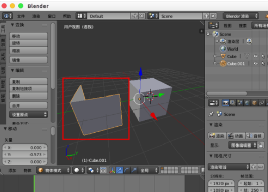
回到物体模式,我们发现物体的部分已经是个新的物体了,复制完成。
相信各位看完了上文描述的Blender复制模型的详细步骤介绍,大家应该都学会了吧!
